Governikus MultiMessenger (GMM)
Der Governikus MultiMessenger (GMM) ist eine Kommunikationsplattform für den elektronischen Rechtsverkehr, die verschiedene Eingangs- und Ausgangskanäle rechtssicher miteinander verbindet. Dabei integriert sie sich in bestehende Infrastrukturen und E-Mail-Anwendungen, um für ein medienbruchfreie, zukunftssichere Kommunikation mit hoher Nutzerakzeptanz zu sorgen.
Mit der Bereitstellung des GMM als Standardprodukt von IT.N soll generell die rechtssichere Kommunikation zwischen Behörden und Organisationen sowie Bürgerinnen und Bürgern gewährleistet und vereinfacht werden.
Die Nutzung des besonderen Behördenpostfachs (beBPo) für die Kommunikation zwischen Behörden und Justiz steht dabei aktuell als standardisierte Dienstleistung zur Verfügung. Eine Anbindung weiterer Kommunikationskanäle ist derzeit nicht vorgesehen.
Voraussetzungen für die Bereitstellung
Der GMM wird als alternative Lösung zum COM Vibilia-Client über das Leistungs- und Entgeltverzeichnis (LEV) innerhalb Niedersachsens angeboten. Für die Bereitstellung des GMM sind einige Voraussetzungen zu erfüllen. Ebenso ist die Mitwirkung des Kunden erforderlich.
Die folgenden Voraussetzungen sind durch den Kunden zu schaffen sowie entsprechende Informationen bereitzuhalten:
- Eckdaten des anzubindenden beBPo
- Kunden-Kontaktperson,
- mit Zugriff auf beBPo-ID,
- die beBPo-Postfach- und VHN-Zertifikate (VHN = Virtueller Herkunftsnachweis) sowie
- den zugehörigen Schlüssel
- Ein eingerichtetes Funktionspostfach in der Mail-Domain des Kunden
- Berechtigte des Exchange-Funktionspostfachs entsprechen der Liste der berechtigten User für den Zugriff auf die über das beBPo empfangenen Nachrichten und den beBPo-Versand.
- Durch die IT-Koordination des Kunden wird die Client-Software GMM ERV-Xtension den berechtigten Usern des Funktionspostfachs zugewiesen.
- Durch die berechtigten User können die Konfigurationen entsprechend den bereitgestellten Anleitungen in Outlook vorgenommen werden.
- Einbindung des Funktionspostfachs und
- Anbindung zusätzliches SAFE Adressbuch – via Lightweight Directory Access Protocol (LDAP)
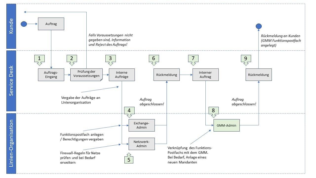
Ablauf der GMM-Beauftragung siehe Grafik:

